【导读】高频(1MHz或更高)有源低通滤波器目前已经成为无源LC滤波器的一种切实可行的替代方案,这是由于非常高带宽(100MHz或更高)的集成放大器出现。带宽处于兆赫兹频段的模拟信号滤波应用可借助一个采用电阻器、电容器和一个400MHz运算放大器(如LT1819)或者一个全集成低通滤波器(如LT6600-10)的分立有源滤波器电路来实现。。
高频(1MHz或更高)有源低通滤波器目前已经成为无源LC滤波器的一种切实可行的替代方案,这是由于非常高带宽(100MHz或更高)的集成放大器出现。带宽处于兆赫兹频段的模拟信号滤波应用可借助一个采用电阻器、电容器和一个400MHz运算放大器(如LT1819)或者一个全集成低通滤波器(如LT6600-10)的分立有源滤波器电路来实现。LT6600-10具有等效于四阶平坦通带切比雪夫(Chebyshev)函数的10MHz固定频率响应。一个基于LT1819的有源RC低通滤波器可被设计成具有切比雪夫、巴特沃斯(Butterworth)、贝塞尔(Bessel)或特定的频率响应(高至20MHz)。
LT6600-10低通滤波器
LT6600-10是一种采用表面贴SO-8封装的全集成差分四阶低通滤波器(图1)。两个阻值范围为1600?至100?的外部电阻器可将滤波器通带中的差分增益分别设定在-12dB至12dB。在高至10MHz的频率条件下,LT6600-10的通带增益波纹最大值为0.7dB至-0.3dB,30MHz和50MHz频率条件下的衰减典型值分别为28dB和44dB。当在通带增益为1的情况下采用一个2VP-P的信号时,滤波器输出端的信噪比(SNR)为82dB(这是一个适于高达14位分辨率的信噪比指标)。除了低通滤波之外,LT6600-10还能移动输入共模信号的电平。例如,当采用一个单3V电源时,如果输入共模电压为0.25V,则可将输出共模电压设定为1.5V。LT6600-10可采用单3V、单5V或双5V工作电源。

图1:采用单电源和仅两个外部电阻器的LT6600-10 10MHz低通滤波器
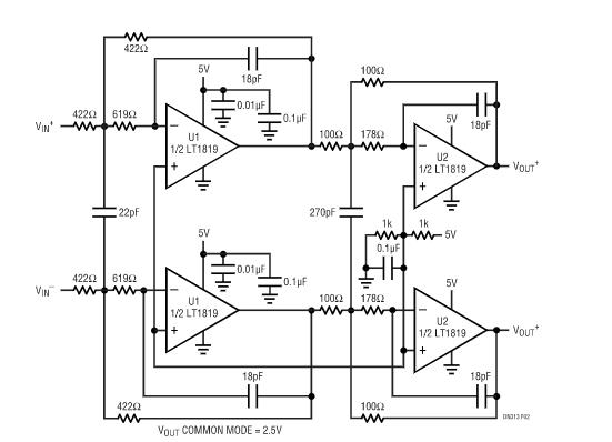
一个基于LT1819的RC低通滤波器
LT6600-10极大地简化了低通滤波器的设计,因为它只需采用两个外部电阻器来设定差分增益,但通带是固定的。为了获得更大的灵活性,LT1819的400MHz、高转换速率、低噪声和低失真双运算放大器是一种好的选择。图2示出了采用两个LT1819的差分10MHz四阶低通滤波器。这种方法可提供高达20MHz的可调通带,但代价是需要采用数量较多的无源和有源元件,并且对元件参数值的变化非常敏感。例如,图2所示的元件敏感度分析指出:为了保持与LT6600-10相似的通带波纹(在高至10MHz的频率范围下为±0.5dB),电阻器的元件容限不得超过±0.5%,电容器的元件容限不得超过1%。而且,LT1819的增益带宽乘积不应低于300MHz。如果希望获得一个巴特沃斯、贝尔塞或特定的频率响应,则采用±1%的电阻器和±0.5%的电容器便足够了。与“平坦”通带切比雪夫滤波器相比,这些滤波器的敏感度较低。这种基于LT1819的滤波器可采用单5V或双5V工作电源(当采用一个单3V电源时,滤波器电路采用一个LT1807,它是一个325MHz轨至轨双运算放大器)。

图2:与图1所示滤波器相似的另一种10MHz单电源低通滤波器。该电路采用了LT1819运算放大器并具有高达20MHz的可调带宽
用于差分50Msps ADC的抗混淆10MHz滤波器
一个LT6600-10或一个基于LT1819的10MHz低通滤波器可提供足够的阻带衰减,以减少在高速模数变换器(例如LTC1744,,这是一个50Msps的差分输入ADC)输入端混淆信号。图3示出了LT6600-10和基于LT1819的10MHz滤波器增益响应曲线。LT1819滤波器被设计为在20MHz的频率条件下具有高于LT6600-10滤波器的衰减,从而获得足够的阻带衰减。LT1819电路的40MHz以上阻带衰减被印刷电路的杂散路径以及共模抑制有所减小的差分元件失配在非常高频条件下限制为-42dB。全集成LT6600-10滤波器的阻带衰减在40MHz以上继续增加。图4示出了由一个LT6600-10及一个LT1744 14位ADC进行处理的1MHz 2VP-P差分正弦波所得出的DC至10MHz曲线。图中的曲线是一个以50Msps采样速率进行数字化的1MHz正弦波取平均的4096点FFT。图4中的1MHz谐波失真实际上与同时采用一个基于LT1819的滤波器和一个LT1744时是一样的。在10MHz带宽中,采用LT6600-10和LT1744电路所测得的信噪比与失真之和为74.5dB,这基本上与一个LT1744 ADC的动态范围(对于一个2VP-P信号的最小值为75.5dB)相等。基于LT1819的滤波器噪声稍大,采用LT1819加上LT1744电路所测得的信噪比与失真之和为71.5dB。

图3:图1和图2所示两种10MHz抗混淆滤波器的频率响应曲线

图4:一个1MHz、2Vp-p、差分正弦波输入至一个LT6600-10滤波器和一个LT1744 14位ADC的频谱曲线(采用一个50MHz采样速率的4096点取平均FFT的DC至10MHz曲线)
结论
LT6600-10是一款采用小型封装(SO-8)、具增益的高性能10MHz差分滤波器,而LT1819运算放大器则可被用来形成高达20MHz的多种差分滤波器。
免责声明:本文为转载文章,转载此文目的在于传递更多信息,版权归原作者所有。本文所用视频、图片、文字如涉及作品版权问题,请电话或者邮箱editor@52solution.com联系小编进行侵删。
推荐阅读:



