【导读】电子器件本身就有各种不同的噪声源,包括热噪声、散粒噪声、白(宽带)噪声和1/f (闪烁效应)噪声。1/f 噪声是低频电子噪声,其中电流 (ISD) 或功率 (PSD) 频谱密度与频率成反比。许多元器件类型都会有 1/f 噪声,包括半导体器件、某些类型的电阻器、石墨烯之类的 2D 材料,甚至包括化学电池。为确定一种器件的 1/f 噪声,我们通常要测量电流相对于时间的关系,然后把数据转换到频域中。快速傅立叶变换 (FFT) 是把时域数据转换成频域数据的一种流行方法。
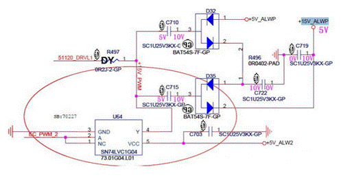
电容二极管升压电路分析

当电路未通电时,各处电平都是0V。

当通电时,右上角 5V_ALWP通过D32的1引脚对C710、C722、C715、C719进行充电,此时电容上两端的电位如上图所示。此时 15V_ALWP输出端口的实际电平为5V。

当U64的Y引脚开始输出幅值为5V的方波,当Y次处于5V电位时:
1.由于电容两端的电压不能突变,此时C715两端的电压为左边5V,右边为10V,然后电流经过D35的2引脚对C719电容充电,充完电后C719的电压升到了10V。
2.同时,Y输出的5V也对C710进行充电,C710两端的电压为左边5V,右边为10V,然后电流经过D32的2引脚对C722进行充电,充完电后C722的电压升到了10V。
此时 15V_ALWP输出端口的实际电平为10V。
二极管升压电路分析
当U64的Y引脚开始输出幅值为5V的方波,当Y次处于0V电位时:
1.由于电容两端的电位不能突变,此时C715两端的电压为左边0V,右边5V。当C715电压为5V后,由于C722电压10V大于C715的5V,C722会对C715充电。充电后C715=C722=7.5V。此时C715的电压依然比C719的电压低。但是由于D32二极管反向截止,所以C719不会对C715充电。C719的电压保持在10V。
2.同时,C710的电压为左边0V,右边5V,C722的左端电压为7.5V,由于D32的2引脚的反向截止,C722依然不会对C710充电,C722保持在7.5V。
当Y第二次处于5V时,C722通过C710、D32的2引脚又被充电为10V。当Y又处于低电平时,C722(10V)对C715(7.5V)充电。C715的电压变为8.75V。经过数次过程后,C715两端的电压差上升为了10V,当Y再次为5V时,C715的右端的电位变为了15V。当然,在整个过程中,C715都在通过D35的2引脚向C719充电。
终 15V_ALWP输出端口的电平变为了15V。
免责声明:本文为转载文章,转载此文目的在于传递更多信息,版权归原作者所有。本文所用视频、图片、文字如涉及作品版权问题,请电话或者邮箱editor@52solution.com联系小编进行侵删。
推荐阅读:



