【导读】智能充电器IC集成了电池负载开关功能,非常适合于低成本应用。充电电源移除后,DS2715电池充电器IC对电池负载进行智能检测,无缝地向所连接的负载保持供电。本应用笔记详细描述了几个优化DS2715性能的应用电路。具体来说,文中给出了一个DS2715连接到非连续负载的应用电路,以及一个由电池直接为负载供电的电路。
引言
DS2715相比其他充电IC独特之处在于,它通过单个晶体管为电池包提供了充电和放电路径。该功能结合可为10节电池进行充电的特性,使它成为非常适合用于各种电池供电设备的充电解决方案中。本应用指南阐述了DS2715如何控制调节晶体管,同时描述了优化DS2715应用电路时设计人员应采取的调整措施。本文首先详细讨论了一个3节电池组的典型应用电路。随后,还介绍了两个替代电路:一个是将DS2715连接到不连续负载的改进电路,另一个是直接由电池为负载供电的电路。
典型应用电路
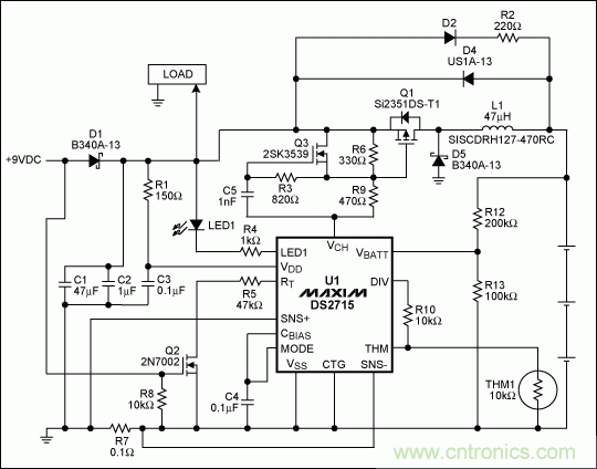
图1为3节电池组的典型开关模式应用电路(本应用笔记中描述的所有例子也适用于线性模式电路)。当连接充电电源时,它通过D1直接为负载和DS2715供电。然后DS2715照常执行充电功能。当充电电源断开时,充电电流停止,电池通过寄生二极管Q1为DS2715供电。同时也经由这条通路提供负载电流。如果负载电流导致检测电阻两端电压超过10mV (典型值,在SNS+和SNS-端之间测得),并且VDD大到足以维持正常工作,DS2715进入放电模式。

图1. 典型开关模式应用电路
在放电模式下,VCH拉低且Q1完全导通。此时,负载电流从寄生二极管Q1切换到漏-源通路。当VDD不足,从而导致DS2715进入上电复位状态时,Q1不导通且其寄生二极管为负载提供了唯一的放电通路。应该指出的是,对于采用3节电池为负载供电的配置,DS2715在电池的大多数有效放电周期内都处于不工作的复位状态。这是因为UVLO (欠压锁定)电压是3.9V,而电池的额定电压是3.6V。因此,放电模式应至少采用四节电池串联。一旦成功进入放电模式,还应该考虑负载断开或再次连接充电电源时会出现什么情况。
如果DS2715处于放电模式时再次连接充电电源,充电电源将为负载供电且DS2715重新开始充电。如果放电模式下负载断开,基本上没有电流从电池流出。剩下的电流就包括DS2715电源电流(小于200µA)以及VCH吸收的电流。该电流主要随电池电压和Q1偏置电路变化,通常为5mA至10mA。参考DS2715的放电锁存置位和复位门限,可以明显看出置位参数和复位参数之间存在滞回。因此,5mA至10mA的电流不足以退出放电模式。除非充电电流导致SNS+和SNS-之间有-10mV的压降,否则DS2715将一直处于放电模式。放电模式不受VBATT影响,将一直保持,直到VDD低于UVLO加滞回门限。
典型应用电路的瞬态性能
当充电电源移除时,电池应开始为负载供电从而使电压不至于过多地下降。刚开始,如果负载连接时,寄生二极管Q1和二极管D4提供电池与负载之间的电流通路。如果电流足以置位放电闭锁,则VCH拉低,并且在Q1内部电容充完电后完全导通。VCH的状态变化发生时间为1µs。当去耦电容C1和C2放电时,负载连接点从充电电源电压变化电池电压。图2为充电电源移除时负载点的变化状态。为了使DS2715维持足够的VDD,采用四节电池并使用470µF电容代替C1,以去耦500mA负载电流。

图2. C1 = 470µF,充电电源移开时,4节电池开关模式电路的瞬态特性
基本应用电路适合无需放电模式的3节电池或少于3节电池的应用场合,也适合4节电池应用。然而,4节电池电路也有一个缺点,电池将很少充电,并且电路将在一段时间内长期处于放电模式。在这种情况下,维持Q1于放电模式所消耗的静态电流将消耗更多的电池能量。在4节电池应用中,如果负载在相当大一部分时间内是不使用的,且希望电池持续工作很多天或更长时间,则需要对基本电路进行些许改动即可提高性能。这些修改相当于为2节和3节电池应用增加了放电模式的功能。
应用电路的改进
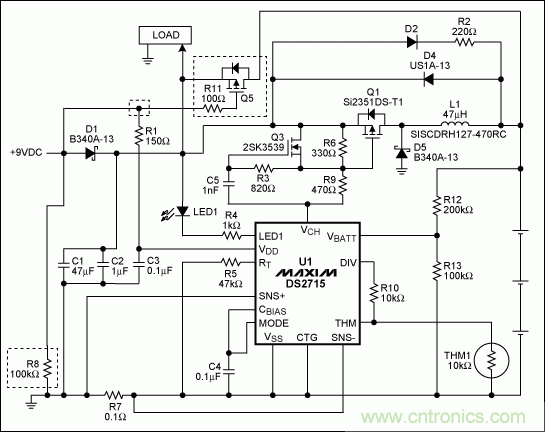
当电池无需长时间且频繁为负载供电时,在待机时应尽量减少电池的损耗,以延长电池寿命。DS2715的典型应用电路可以加以修改,仅需增加一个晶体管和几个无源器件,就可显著改善其性能,从而更加适合连接到不连续工作负载的应用。图3为改进后的电路。

图3. 改进后的开关模式应用电路,适用于DS2715连接非连续负载的应用
第一个重要的修改是增加了Q5。Q5应采用RDS(ON)非常低的pFET,以最大程度提高效率。其VGS应根据电路和负载要求进行选择。理想情况是,选择Q5时应注意使其VGS在最低有效电池电压时保持Q5处于导通状态。当电池电压下降到低于有效的限制时,VGS额定值将关闭Q5,有助于限制电池的过充电。此特性对于大多数电路并非必须,这是由于发生过充之前负载往往早已掉电,镍氢电池具有一定的耐过充性能。Q5应满足所可能遇到的最高电压,同时也应该能够处理最大负载电流以及相应的功耗。电路中的R8用于确保充电电源移除时Q5处于导通状态。R11是Q5切换瞬态时摆率控制电路的一部分,或使用其他器件代替以提供FET必需的ESD (静电放电)保护。
另一处必要的修改是将R1与D1的阳极断开,连接至阴极,直接由充电电源为DS2715供电。这样,当电池为负载供电时,DS2715将掉电,Q5将作为负载开关。当DS2715掉电且负载断开时,只有小的漏电流和电池本身的自放电会导致电池容量的减少。DS2715掉电时,同时也复位内部状态机,重新启动充电周期,而这一过程在典型应用电路(图1)中由Q2完成。电路经改进后,即使少于4节电池,电池也可正常放电,否则在放电状态没有足够的电能为DS2715供电。
该拓扑结构的另一个好处是可以选择独立的充电和放电晶体管,以优化那些对于不同功能最为重要的特性。之前已经提到过负载连接晶体管的重要特点。对于开关模式应用中的Q1,要求采用低VGS的晶体管,以优化包括Q3在内的简单自举关断辅助电路。此外,在低RDS(ON)和低栅极电荷之间进行合理的妥协将实现总功耗足够低的电路。对于线性模式调节晶体管,功耗通常是最重要的因素。
由于电路中电池直接连接负载,因此建议电源电压过低时负载自行关闭。如果连接一个电阻负载,负载将会引起电池的过放电。
改进后应用电路的性能
下图为充电电源移除后改进应用电路的瞬态响应。图4为C1处安装22µF铝电解电容时的曲线。图5为该电容值变为470µF时的曲线。负载FET开启时,负载电压从充电电源电压切换到电池电压。此时,负载电流是500mA的吸入电流。充电电源移除之前电压为9V,为负载和充电器供电。在这两个图中,上部曲线对应负载节点电压,下部曲线对应Q5栅极的电压。这两个电压是以地为参照的。

图4. C1 = 22µF时,改进后的应用电路在移除充电电源后的瞬态波形

图5. C1 = 470µF时,改进后的应用电路在移除充电电源后的瞬态波形
C1为22µF时,出现略低于电池电压的下冲。去耦电容容值增加至470µF可消除电池、负载和电路采用这一特殊配置时的下冲。
直接用电池为负载供电
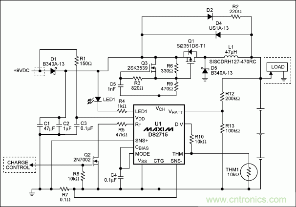
在某些情况下,未必可以采用充电电源电压和电池组电压同时位负载供电未必嫩够满足要求。负载可直接由电池供电,但必须考虑几个因素。图6为直接用电池为负载供电的电路。

图6. 应用电路原理图,带有可选负载连接
负载必须按图所示方法接地,以保证在电池充电期间得到预期的充电电流(负载电流不会流经R7检流电阻)。同时,由于负载直接连接到电池,因此没有必要使用DS2715的放电模式或省去了开通Q1的偏置电路所消耗的其他电流。因此,移除R1/C3滤波器连接,将DS2715的VDD直接与充电电源连接, 因此当充电电源移除时,DS2715将复位。在这一电路中,一旦充电完成,所有负载电流,除了通过D2/R2的电流,必须由电池提供,无论充电电源是否连接。在准备好进行新的充电周期之前,应用电路应完全由电池供电。
在这一电路中,充电电路除检测电阻外还作为负载电流的流经通路,因此,所有元件必须嫩购应对最坏情况下的充电电流和负载电流??啬J较?,有必要根据额外负载电流及其对开关性能影响来重新调节关闭Q1的自举电路。如果充电期间有可能移开电池,即使存在箝位元件,也应采取预防措施确保负载能够承受开关模式下的感性尖峰。在某些情况下,有必要采用额外的旁路电容或特别注意电路布局。如果需要控制何时可以开始充电或当充电电源仍然存在需要由应用控制器停止充电,则电路中可包含Q2和R8,如图所示。使用Q2来停止充电时,充电周期就回到在线检测状态。因此,不应使用Q2来频繁地停止和重新启动充电,因为这可能会导致过充,特别是当接近充电周期结束时。
结束语
DS2715为NiMH电池组充电功能的控制提供了一个独特、低成本的方法,同时还为电池供电应用提供了连接负载的方法。根据应用中电池组数量及负载特性,对基本电路进行稍许改动可以确保良好的充电和负载供电特性,以适合多种应用。
本文来源于Maxim。
推荐阅读:




