- 耦合线圈拓扑在多相转换器中的使用
- 在多相转换器中使用耦合线圈拓扑
- 在相同输出纹波电压下通过降低每相的纹波避免增大开关损耗
- 低漏感还有助于提高转换器的瞬态响应
摘要:交错工作的多相转换器或同步整流buck转换器通常用于微处理器供电,实际应用中这些电路会在电感中引入较大的纹波电流,使转换器产生相当大的开关损耗。为了降低开关损耗,可以在多相转换器中使用耦合线圈拓扑,耦合线圈在不增加输出电压纹波的前提下减少相的波动,从而提高电源效率。此外,耦合线圈拓扑结合低漏电电感,有助于提高转换器的瞬态响应。
引言
当前,高性能微处理器的供电需要具有快速瞬态响应能力的大电流、低电压DC-DC转换器。这些电源必须在输出1V或更低电压时,能够提供大于100A的电流,除此之外,它们还必须能够在纳秒级响应负载电流瞬变。负载发生变化时,电源输出电压必须保持在非常窄的稳压边界以内。当然,负载电流增大时允许输出电压出现少量“跌落”,但须控制在稳压边界内。
微处理器大多采用同步buck转换器,典型情况下,这些转换器用来将12V的总线电压降压转换到1.0V或更低电压。同时还要求buck转换器具有更高的稳定性并可快速响应负载变化,为了达到这一要求,通常使用小尺寸电感,以便电流能够快速上升并有助于减小输出电容尺寸。但这种方案存在一个问题:小电感值会使电感的纹波电流较大,转换器的开关损耗也比较大。
错相工作的多相转换器能够从根本上抑制输出电容的纹波电流,允许设计人员使用较小尺寸的输出电容,而且不会影响电压纹波。另外,它们也可以减小每相的电感,使电源能够更快地响应负载电流的变化。但会引入另一问题,由于降低了非耦合多相buck转换器的每相电感,每相的纹波电流增大,再次导致开关损耗和线圈损耗增大。
一种替代方案是在多相转换器中使用耦合线圈拓扑,在相同输出纹波电压下通过降低每相的纹波避免增大开关损耗。另外,如果使用耦合线圈,低漏感还有助于提高转换器的瞬态响应。
耦合线圈拓扑
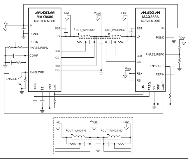
目前,从市场上可以找到多种工业标准的多相buck控制器和转换器,本文采用MAX8686控制器进行测试,比较多相转换器中耦合线圈与非耦合线圈拓扑的性能。两片MAX8686控制器用于构建两相buck转换器。
MAX8686为电流模式、同步PWM降压调节器,内置MOSFET??刂破鞴ぷ髟?.5V至20V输入电源范围,提供可调节的0.7V至5.5V输出电压,每相电流可达25A??刂破骺梢耘渲贸傻ハ嗉岸嘞嗖僮?,多相工作时MAX8686能够工作在主、从模式。
图1电路给出了两种架构:采用耦合线圈和非耦合线圈的两相转换器。LOUT_WINDING1和LOUT_WINDING2可以是相互耦合的两个线圈,也可以是两个物理上相互独立的电感。采用耦合线圈时,两个线圈之间的连接方式(如:同相或错相)非常重要。
图2所示原型设计电路板采用MAX8686,转换器工作在400kHz;输入电压为12V、输出电压为1.2V,最大额定电流为50A。+70°C、200 LFM空气流通条件下,转换器能够提供高达40A的电流。

图1. 使用耦合线圈的双相buck转换器原理图,注意错相操作的线圈极性。这里采用的线圈极性能够获得最佳性能。内嵌图片中,两个电感有助于降低磁耦合,此时没有极性问题。
图2. 原型电路板包含两片MAX8686 PWM控制器和一组耦合线圈,每路输出可提供1.2V、最大50A电流。
电感问题
图3所示为两种电感连接形式下的电感电流和LX电压波形,两个电感为Vishay®公司的0.56µH-IHLP-4040DZ-11。
电感电流在输出电容内叠加,图3b和图3c表示转换器采用两个线圈耦合情况下的波形,这里使用的耦合线圈为BI Technologies的HM00-07559LFTR,自感为0.6µH (典型值)、漏感为0.3µH (最小值)。图3b所示为耦合线圈按照错相方式连接时的电感电流波形;图3c所示为耦合线圈按照同相方式连接时的电感电流波形。不推荐使用同相连接,因为它会增大每相电流,降低转换器效率。
图3a所示采用两个独立电感,每相只有一个电流脉冲通过每个电感;相比之下,图3b和图3c中,耦合线圈在每个开关周期通过两个电流脉冲。但是,线圈连接成同相操作时会在第二相开启时导致电流下降,而不是上升。耦合线圈架构中,线圈连接成错相操作时,可以抑制电流纹波。使用两个独立电感时不存在连接极性问题,因为二者之间没有互感。图3d所示波形为采用耦合线圈时每相的电流,线圈连接成错相操作,负载电流为40A。

图3a 两相板,使用两个独立电感。
Ch1:主LX电压;Ch2:从LX电压;Ch3:主电感电流;Ch4:从电感电流;VIN = 12V;VOUT = 1.2V/空载。

Ch1:主LX电压;Ch2:从LX电压;Ch3:主电感电流;Ch4:从电感电流;VIN = 12V;VOUT = 1.2V/空载。

图3b 两相板,采用耦合线圈,错相工作。
Ch1:主LX电压;Ch2:从LX电压;Ch3:主电感电流;Ch4:从电感电流;VIN = 12V;VOUT = 1.2V/空载。

图3c 两相板,采用耦合线圈,同相工作。
Ch1:主LX电压;Ch2:从LX电压;Ch3:主电感电流;Ch4:从电感电流;VIN = 12V;VOUT = 1.2V/空载。

图3d 两相板,采用耦合线圈,错相工作。
Ch1:主LX电压;Ch2:从LX电压;Ch3:主电感电流;Ch4:从电感电流;VIN = 12V;VOUT = 1.2V/40A。
Ch1:主LX电压;Ch2:从LX电压;Ch3:主电感电流;Ch4:从电感电流;VIN = 12V;VOUT = 1.2V/空载。

图3c 两相板,采用耦合线圈,同相工作。
Ch1:主LX电压;Ch2:从LX电压;Ch3:主电感电流;Ch4:从电感电流;VIN = 12V;VOUT = 1.2V/空载。

图3d 两相板,采用耦合线圈,错相工作。
Ch1:主LX电压;Ch2:从LX电压;Ch3:主电感电流;Ch4:从电感电流;VIN = 12V;VOUT = 1.2V/40A。
图3. 各种线圈组合下的输出波形,可以看出转换器性能有差异。图3a和图3b分别采用的是独立电感和耦合电感;图3c和图3d采用的是耦合线圈,但分别工作在同相和错相方式。
注意:耦合线圈连接成同相方式时,纹波电流增大,效率降低。不推荐使用这种方式。
输出电感的选择对于优化效率和瞬态响应非常重要,根据所允许的电感纹波电流计算电感值。较大的电感值有助于降低纹波电流,在不增加直流电阻的前提下能够提高效率。但是,较大的电感值需要更多绕线,导致电感尺寸增大。另外,为了保持电阻值不变,必须增大线径,使电感尺寸增大。
如果使用较大电感,负载瞬变时会降低电感输出电流的摆率,LIR定义为纹波电流与每相负载电流之比,折衷选择LIR,数值范围通常为0.2至0.5。相数较多时,利用其纹波电流抑制的优势可以适当增大LIR。为了确保最佳的LIR,需要选择具有较低直流电阻、饱和电流大于电感峰值电流的电感。如果电感的直流电阻用于检测输出电流,电流检测信号应该为MAX8686检流操作提供足够幅度,为避免噪声干扰,推荐信号电平为10mV (最小值)。
[page]
电容问题
输入电容用于降低从直流输入电源吸收的峰值电流,降低电路的开关操作所引入的噪声和纹波电压。输入电容必须使开关电容造成的纹波电流满足要求,应使用低ESR (等效串联电阻)的铝电解电容或陶瓷电容,避免出现较大的负载跃变时在输出端产生较大的电压瞬变。应仔细考量供应商给出的纹波电流规格对应的温度降额,一般允许10°C至20°C的温升。另外,可以利用多个小电感值、低ESL (等效串联电感)的电容并联,以降低高频振荡。
选择输出电容的关键参数是实际电容值、ESR、ESL和额定电压。这些参数会影响系统的整体稳定性、输出电压纹波以及瞬态响应,输出纹波电压包含三部分,即输出电容储存电荷的变化,电流流入、流出电容时在ESR和ESL上产生的压降。下面给出了选择电容使用的公式。
设计计算
开启条件
VIN = 12V;VOUT = 1.2V;IOUT = 50A;η = 0.85
工作频率=400kHz;N=2
N = 相数;η = 效率因子
电感值计算
从计算转换器功耗和输入电流入手:
POUT = VOUT × IOUT
PIN = POUT/η
PDISS = PIN - POUT
60W = 1.2V × 50A
70.58W = 60W/0.85
因此:
PDISS = 10.58W (70.58W - 60W)
IIN(av) = PIN/VIN = 70.58W/12V = 5.882A
接下来,计算输出电感值:

LIR = 电感纹波电流系数 = ΔI/IOUT = 0.2
可以求解ΔI 0.2 × IOUT (计算输出纹波时需要)。

商用化电感中最接近的电感值是0.56µH,直流电阻为0.0017Ω。
计算峰值电流

计算输入电容(CIN)
N × D = 0.235,对于N × D < 1

其中,IIN(RMS)为流过输入电容的纹波电流RMS值。
计算输出纹波电压(VRIPPLE)
假设:
ESR = (2.5/6) × 10-3 (输出电容的ESR)
ESL = (1/6) × 10-9 (ESL减去输出电容的寄生电感)
COUT = 600µF
计算VRIPPLE:

因此,总纹波电压VRIPPLE为:
VRIPPLE (COUT) + VRIPPLE (ESL) + VRIPPLE (ESR)
得到:
VRIPPLE = 10mV左右
耦合线圈拓扑对性能的改善
图4a和图4b给出了使用耦合线圈拓扑和两个独立电感情况下瞬态负载响应特性的对照,由于在耦合线圈架构中瞬态负载响应仅受漏感的制约,与自感无关,所以采用耦合线圈拓扑大大提高了瞬态响应特性。设计中没有降低每相的电感。
如果使用较大电感,负载瞬变时会降低电感输出电流的摆率,LIR定义为纹波电流与每相负载电流之比,折衷选择LIR,数值范围通常为0.2至0.5。相数较多时,利用其纹波电流抑制的优势可以适当增大LIR。为了确保最佳的LIR,需要选择具有较低直流电阻、饱和电流大于电感峰值电流的电感。如果电感的直流电阻用于检测输出电流,电流检测信号应该为MAX8686检流操作提供足够幅度,为避免噪声干扰,推荐信号电平为10mV (最小值)。
[page]
电容问题
输入电容用于降低从直流输入电源吸收的峰值电流,降低电路的开关操作所引入的噪声和纹波电压。输入电容必须使开关电容造成的纹波电流满足要求,应使用低ESR (等效串联电阻)的铝电解电容或陶瓷电容,避免出现较大的负载跃变时在输出端产生较大的电压瞬变。应仔细考量供应商给出的纹波电流规格对应的温度降额,一般允许10°C至20°C的温升。另外,可以利用多个小电感值、低ESL (等效串联电感)的电容并联,以降低高频振荡。
选择输出电容的关键参数是实际电容值、ESR、ESL和额定电压。这些参数会影响系统的整体稳定性、输出电压纹波以及瞬态响应,输出纹波电压包含三部分,即输出电容储存电荷的变化,电流流入、流出电容时在ESR和ESL上产生的压降。下面给出了选择电容使用的公式。
设计计算
开启条件
VIN = 12V;VOUT = 1.2V;IOUT = 50A;η = 0.85
工作频率=400kHz;N=2
N = 相数;η = 效率因子
电感值计算
从计算转换器功耗和输入电流入手:
POUT = VOUT × IOUT
PIN = POUT/η
PDISS = PIN - POUT
60W = 1.2V × 50A
70.58W = 60W/0.85
因此:
PDISS = 10.58W (70.58W - 60W)
IIN(av) = PIN/VIN = 70.58W/12V = 5.882A
接下来,计算输出电感值:
LIR = 电感纹波电流系数 = ΔI/IOUT = 0.2
可以求解ΔI 0.2 × IOUT (计算输出纹波时需要)。

商用化电感中最接近的电感值是0.56µH,直流电阻为0.0017Ω。
计算峰值电流

计算输入电容(CIN)
N × D = 0.235,对于N × D < 1

其中,IIN(RMS)为流过输入电容的纹波电流RMS值。
计算输出纹波电压(VRIPPLE)
假设:
ESR = (2.5/6) × 10-3 (输出电容的ESR)
ESL = (1/6) × 10-9 (ESL减去输出电容的寄生电感)
COUT = 600µF
计算VRIPPLE:

因此,总纹波电压VRIPPLE为:
VRIPPLE (COUT) + VRIPPLE (ESL) + VRIPPLE (ESR)
得到:
VRIPPLE = 10mV左右
耦合线圈拓扑对性能的改善
图4a和图4b给出了使用耦合线圈拓扑和两个独立电感情况下瞬态负载响应特性的对照,由于在耦合线圈架构中瞬态负载响应仅受漏感的制约,与自感无关,所以采用耦合线圈拓扑大大提高了瞬态响应特性。设计中没有降低每相的电感。

图4a 两相板,使用两个独立电感。
瞬变负载;Ch2:O/P电压;VIN = 12V;VOUT = 1.2V/5A–25A–5A。

图4b 两相板,使用耦合线圈,错相工作。
瞬变负载;Ch2:O/P电压;VIN = 12V;VOUT = 1.2V/5A–25A–5A。
瞬变负载;Ch2:O/P电压;VIN = 12V;VOUT = 1.2V/5A–25A–5A。

图4b 两相板,使用耦合线圈,错相工作。
瞬变负载;Ch2:O/P电压;VIN = 12V;VOUT = 1.2V/5A–25A–5A。
图4. 图中波形表示错相工作条件下,使用两个独立电感(图4a)和使用一组耦合线圈(图4b)情况下的瞬态响应。
图5a和图5b所示波形是两种架构下的输出电压纹波,图6所示曲线为耦合、非耦合两相转换器的效率对照。从中可以看出耦合线圈架构对效率的改善,空载时耦合线圈架构消耗较大电流,所以轻载时耦合线圈架构效率较低;重载时,耦合线圈拓扑能够提供更高效率。

图5a

图5b
图5. 使用耦合电感(耦合线圈,图5a)时的输出纹波远远低于使用两个独立电感(独立线圈,图5b)情况下的纹波。

图6. 使用耦合电感时,重载下能够提供更高效率;轻载下使用两个独立电感的驱动器效率略高一些。




