【导读】LLC电路拓扑因其可以实现变压器原边开关管的ZVS(Zero voltage switch)开通,变压器副边二极管的ZCS(Zero Current switch)关断,成为高效率高功率密度需求下的主要DC/DC拓扑,受到广大工程师的青睐。但是实际应用中怎么去驱动LLC的开关管呢?以全桥LLC为例,上开关管与下开关管不共地,因此我们需要隔离驱动上开关管。实际操作过程中,我们常采用两种做法,第一种方法使用UCC27712这一类半桥式驱动来驱动一个半桥,第二种方法使用隔离驱动加隔离电源来驱动半桥的上管。为了防止功率地对控制地的干扰,目前第二种隔离驱动方案的使用越来越普遍。
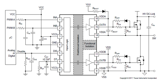
UCC21520是一款隔离式双通道栅极驱动器,可以提供4A sink电流,6A source电流,可以支持很高的开关频率并有较高的隔离强度,常被用来驱动MOSFET,IGBT等。此芯片的驱动部分与控制部分之间隔离,内部两个驱动通道之间也隔离。所以工程师常用辅助电源分别产生三路隔离电源给全桥LLC的四个开关管做偏置电源。目前为了降低电路的复杂性,工程师开始尝试用类似半桥驱动电路的自举方式来使用这种芯片从而省掉两个隔离电源(图1)。

图1
下面我们来分析下自举电路的原理,当下管开通时,VSSA被拉到GND, VDD会通过二极管和Rboot给CBoot充电,当下管关断时,VSSA电压上升,二极管挡住Cboot反向泄放通路,并承受高反向电压,VDDA作为上管的偏置电源为上管驱动提供能量。在开机阶段,VDDA上并没有电压,而VDD已经存在,所以开始的几个周期下管一直存在驱动,而上管并没有驱动之后驱动慢慢变大,就有可能导致LLC变换器工作在不正常的状态。现象如图2。

图2
针对这一问题,有如下改进方法可以实施:
1. 使用UVLO更低的UCC21520A代替UCC21520,从而更早的产生驱动。
2. Cboot电容不宜选太大,具体设计可以根据datasheet里的说明。
3. 可以在上电之前先打开下管完成Cboot的充电,如图3所示。
4. 因为这一过程发生在启动阶段,电流并不大,设计谐振参数时适当加大谐振电感的值也可以消除影响。

图3
工程师多用改进措施二,四加实测的方法检验影响,均没有发现问题,目前采用这种自举方式在LLC电路中使用UCC21520的方法已经被广泛应用于通信电源和车载充电机等场合。
免责声明:本文为转载文章,转载此文目的在于传递更多信息,版权归原作者所有。本文所用视频、图片、文字如涉及作品版权问题,请联系小编进行处理。
推荐阅读:



