桃花源qm花论坛(品茶),凤楼阁论坛官网入口网址,一品楼品凤楼论坛最新动态,风楼阁全国信息2024登录入口

你的位置:首页 > EMC安规 > 正文

如何抑制来自开关电源的复杂的FM频段传导辐射?

发布时间:2021-06-03 来源:Gengyao Li, Dongwon Kwon, 和 Keith Szolusha 责任编辑:wenwei

【导读】如何抑制来自开关电源的复杂的FM频段传导辐射?虽然EMI屏蔽和铁氧体夹是较受欢迎的EMI解决方案,但它们价格昂贵、体积笨重,有时使用效果不理想。我们可以通过了解FM频段EMI噪声的来源,以及利用电路和PCB设计技术从源头进行抑制,以降低这些噪声。
 
电源网络的EMI性能在噪声敏感型系统中至关重要,例如汽车电路,尤其是涉及开关模式电源(SMPS)的情况下。工程师们可能需要花费大量时间来减少传导辐射(CE)和电磁辐射骚扰(RE)。特别是,在测量CE时,FM频段(76 MHz至~108 MHz)可能是最难达到要求并通过测试的区域。设计人员可能需要花费大量时间来解决这一问题。为何FM频段中的CE噪声如此难以消除?
 
低频(AM频段)CE中的噪声主要为差模(DM)噪声。高频(FM频段)CE中的噪声主要为共模(CM)噪声。 1共模噪声电流由PCB上电压变化的节点产生。电流通过杂散电容泄漏至参考地,然后返回正负输入电缆(参见图1)。因为PCB周围的杂散电容非常复杂,所以无法仿真杂散电容和预估FM频段的传导EMI。最好是在EMI室中测试电路板。
 
如何抑制来自开关电源的复杂的FM频段传导辐射?
图1.传导辐射、共模噪声电流路径。
 
在实验室中,有些行之有效的方法可以有效降低FM频段的EMI,包括改变开关频率、开关压摆率、开关节点布局、热回路布局、电感,甚至是输入电缆和负载的位置。每种方法的功效因电路板而异。
 
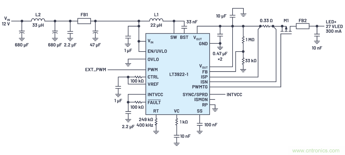
本文探讨几种简单的低成本方法,可以在不使用铁氧体夹或屏蔽的情况下降低电路板上的FM频段传导EMI。我们在经过认证的EMI室中,将LT3922-1 汽车HUD LED驱动器装载到电路板上,然后执行电流探头CE测试,以验证结果,如图2所示。
 
如何抑制来自开关电源的复杂的FM频段传导辐射?
图2.LT3922-1汽车HUD LED驱动器的简化原理图。
 
在本次测试中,我们根据CISPR 25 EMI设置,采用电流探头法来测量CE,如图3所示。我们可以使用电压探头法或电流探头法来测试CE,但大家普遍认为电流探头法标准更加严格。电流CE方法不是测量LISN的电压输出,而是利用高带宽电流探头来测量通过电源线或线束传送的CM噪声信号,它们分别距离DUT 50 mm和750 mm。每次扫描时采集CE的峰值和平均数据,并与公布的标准限值进行比较。
 
如何抑制来自开关电源的复杂的FM频段传导辐射?
图3.EMI测试室(50 mm)中的CISPR 25电流探头传导辐射(CE)设置。
 
使用电流探头方法时,CISPR 25 Class 5中描述的FM频段平均CE限值低至−16 dBµA。这里,我们展示几种在使用电流探头法测试CE时,可以有效改善FM频段的测试结果的方法。其中许多方法也可用于在使用电压探头法测试CE时改善测试结果。
 
除非另有说明,本次研究中进行的所有测试均启用SSFM功能。启用SSFM之后,开关频率及其谐波下的EMI尖峰都会降低。
 
共模扼流圈可抑制EM频段的EMI噪声
 
CM噪声电流是在开关过程中产生的,通过杂散电容泄漏到参考地,然后通过同一方向的输入电源和回路返回。通过使用CM扼流圈提高回路中的共模阻抗,可以抑制多余的CM噪声。
 
图4显示了50 mm和750 mm平均电流探头CE结果,对不安装扼流圈的初始电路和将扼流圈安装在LED驱动器电路之前的电路进行比较。图中也显示了环境本底噪声作为参考。FM频段CE(76 MHz至~108 MHz)降低了8 dBµA以上。
 
表1.测试所用电感的技术规格比较
如何抑制来自开关电源的复杂的FM频段传导辐射?
 
电感带来变化
 
快速变化的电压和电流作用于主电感,使其成为电磁天线,因此,电感可以成为FM频段CE噪声的来源。我们可以使用多种电感方法来改善EMI测试结果。例如,电感安装的方向可以带来改变。2屏蔽电感的辐射通常比非屏蔽电感低,有些磁芯材料对H场和E场辐射的抑制作用也比其他材料强。例如,铁粉和金属合金粉电感在频率高于1 MHz时,E场屏蔽效果减弱。MnZn和NiZn在更高开关频率下性能更好。2, 3带裸露焊盘的电感性能不如焊盘未裸露的电感。将内部线圈的长引线连接到高dV⁄dt(开关)节点会使E场辐射大幅增加。
 
如何抑制来自开关电源的复杂的FM频段传导辐射?
图4.电流探头CE测试表明,在使用共模扼流圈时,FM频段内的辐射较低。
 
如何抑制来自开关电源的复杂的FM频段传导辐射?
图5.电流探头CE测试结果比较(电感)。
 
如何抑制来自开关电源的复杂的FM频段传导辐射?
图6.电流探头CE测试结果比较(开关频率)。
 
采用三个22 µH屏蔽电感进行测试,如表1所示。在不采用CM扼流圈的相同电路中评估EMI,每个电感都按照能提供最佳性能的方向安装。比较结果如图5所示。在本次研究中,Coilcraft XEL电感的FM频段噪声抑制性能最佳,与其他3L电感相比,将FM频段EMI降低5.1 dB。
 
开关频率(fsw)越低,FM频段内的噪声越小
 
降低开关频率可以降低给定高频下的发射能量。在图6中,对不使用CM扼流圈的电路执行电流探头CE测试,并比较在200 kHz、300 kHz和400 kHz开关频率下的测试结果。除RT外的所有组件都保持不变。测试结果显示,200 kHz时FM频段内的EMI最低,与400 kHz时相比,辐射降低3.2 dB。
 
通过减小开关节点面积来减少天线噪声
 
高dV⁄dt开关节点是一个噪声源,会产生电容耦合,增加CE中的CM EMI噪声。它也像天线一样工作,向空间辐射电磁噪声,也会影响辐射EMI。因此,尽可能减小PCB布局上的开关节点面积可以改善EMI性能
 
为了在PCB电路板上测试这一点,我们切除了部分铜芯,并将电感移动到更靠近IC的位置(如图7所示),以此减小开关节点面积。我们测试了切除铜芯之前和之后的EMI,测试结果如图8所示。
 
结果显示,50 mm电流探头CE测试在105 MHz时降低了1 dB,而750 mm测试没有明显改善。这一结果表明,在此应用中,铜芯面积不是影响FM频段EMI的主要因素。尽管如此,为了实现低EMI的PCB布局,或在设法消除EMI期间,尽量减小开关节点面积仍然是值得尝试的。
 
如何抑制来自开关电源的复杂的FM频段传导辐射?
图7.开关节点切除区域。
 
如何抑制来自开关电源的复杂的FM频段传导辐射?
图8.电流探头CE测试结果比较(开关节点面积)。
 
结论
 
电源的EMI性能主要取决于电源IC的性能,但即使是高性能IC,也只能通过选择合适的组件和有效的PCB布局来实现低EMI。在本文中,我们利用基于LT3922-1汽车HUD LED驱动器构建的电路板,探讨了几种抑制FM频段内传导辐射(CE)的方法。
 
在正负输入电缆上安装CM扼流圈会增大共模噪声电流回路中的阻抗。采用不同磁芯材料、磁芯结构和线圈结构的不同电感,其EMI性能结果也有所不同。仅通过查看技术规格很难判断哪个电感的效果最好,但可以在EMI实验室中进行比较。
 
PCB上电感的安装方向也很重要。降低开关频率和减小开关节点铜面积都有助于降低FM频带内CE。如果DUT是使用控制器(外部MOSFET)的开关稳压器电路,则可以通过降低开关压摆率和尽可能减小热回路面积来进一步降低FM频带EMI。
 
参考文献
 
1 Ling Jiang、Frank Wang、Keith Szolusha和Kurk Mathews。 "传导辐射测试中分离共模和差模辐射的实用方法。" 模拟对话,第55卷第1期,2021年1月。
 
2 Keith Szolusha、Gengyao Li。"SMPS电感的安装方向会影响辐射吗?" emiTime,2020年8月。
 
3 Ranjith Bramanpalli。 "ANP047:电源管理中电感的电磁辐射行为。" Würth Elektronik,2018年3月。
 
 
免责声明:本文为转载文章,转载此文目的在于传递更多信息,版权归原作者所有。本文所用视频、图片、文字如涉及作品版权问题,请联系小编进行处理。
 
推荐阅读:
 
优化信号链的电源系统 — 第2部分:高速数据转换器
CTSD精密ADC — 第3部分:实现固有混叠抑制
浅谈高性能AO技术——AD5755方案解析
通过应力和应变管理,实现出色的高精度倾斜/角度检测性能
自稳零仪表放大器
要采购开关么,点这里了解一下价格!
特别推荐
技术文章更多>>
技术白皮书下载更多>>
热门搜索
?

关闭

?

关闭