【导读】不稳定的电源可能导致严重的系统问题,例如无源组件产生可闻噪声、开关频率意外抖动、负载瞬态事件期间输出电压极端振荡,以及半导体开关故障等。尽管导致不稳定的原因各不相同,但在开关电源中,绝大多数不稳定问题都源于未调整的补偿网络。本文将提供指南帮助您确定电源不稳是否源于未调整的补偿网络,同时提供一些技巧来提高其稳定性。
瞬态响应:电源稳定性的度量
开关电源的瞬态性能有两个主要标准:带宽(BW)和相位裕量(PM)。BW越高瞬态响应越快;另一方面,PM越高稳定性也越好。要获得良好的瞬态性能,就需要高BW和高PM。但是,BW和PM之间需要权衡,因为增加带宽的技术通?;峤档拖辔辉A?,反之亦然。
图1显示了具有高BW和低PM的电源的典型瞬态响应。在发生负载转换时,输出电压会经历几次振荡,然后稳定。测量负载转换期间输出电压的振荡次数是衡量电源稳定性的好方法。振荡次数与PM直接相关,因此与电源稳定性也直接相关。

图1:电源的典型瞬态响应
开关稳压器中的补偿网络
开关稳压器常用的补偿网络有两种:II型和III型。II型补偿网络采用零极点集来实现所需的BW和PM。为进一步改善稳压器的瞬态响应,我们采用III型补偿网络。III型补偿网络增加了一个额外的零极点集,这将有助于实现更高的BW和/或更高的PM。图2显示了III型补偿网络原理图。

图2:III型补偿网络原理图
本文将说明如何使用简单的技术来稳定不稳定的电源。注意,仅当不稳定源是未调整的补偿网络时,这里提到的技术才有效。
我们从补偿网络实现的角度出发,介绍两种类型的开关稳压器:具有外部补偿网络的开关稳压器和具有内部补偿网络的开关稳压器。图3显示了这两种电源类型的典型应用电路。

a) 内部补偿网络

b) 外部补偿网络
图3:电源中的两种补偿网络类型
采用调节器来稳定不稳定的电源
如上所述,通过查看开关稳压器对负载变化的瞬态响应,可以验证其不稳定性。
图1是一个不稳定电源的示例,当发生负载转换时,电源的输出电压上出现了多次振荡。图4显示了图1电源的波特图。在此示例中,BW为65kHz,而PM仅为16°。为获得具有良好瞬态性能的电源,建议BW不超过开关频率的10%,且PM大于60°。图1电源的开关频率为400kHz,带宽限制为40kHz。
注意,在一些对噪声敏感的应用中,带宽必须进一步限制为小于开关频率的5%。

图4: 图 1电源的波特图
从图4中可以看到,相位曲线(红色)已经下降后,幅度曲线(蓝色)才达到0dB。要获得适当的PM和良好的稳定性,必须在相位曲线开始下降之前出现幅度曲线的0dB点。
下面介绍的技术将能够快速修复不稳定的开关电源,同时我们还提供一些方法检查降低BW是否可以提高稳定性。如果稳定性随BW的显著降低而提高了,则可以确认不稳定的根源是未调整的补偿网络。
请注意,降低BW可以实现两个目的来提高稳定性。首先,它会使控制回路变慢。较慢的控制回路可防止或限制输出上的尖峰和/或振荡。其次,降低BW可以增加PM,从而提高稳定性。
带外部补偿网络的稳压器
具有外部补偿网络的电源,其补偿网络位于COMP引脚处。在这种情况下,要快速查看输出振荡是否由未调整的补偿网络引起,可以在COMP引脚上接入一个大电容。该电容可以将一个低频极点引入控制环路,从而极大地限制带宽。电容越大,BW越低。图5显示了在COMP引脚上增加一个大电容的效果。该电容的典型范围为100nF至1µF。

图5:在COMP引脚上添加大电容的效果
具有内部补偿网络的稳压器
对于具有内部补偿网络的稳压器,COMP引脚不可用。因此,必须使用外部调节器来减小BW并提高稳定性。而限制带宽的最有效方法是在反馈引脚上串联一个电阻(称为FB串联电阻)。
图6显示了添加FB串联电阻之后的效果。该电阻将幅度曲线下移,而对相位曲线的影响很小。因此,它有效地限制了带宽,并提高了电源的稳定性。FB串联电阻越大,BW降低得越多。典型的FB串联电阻范围应在5kΩ至100kΩ之间。

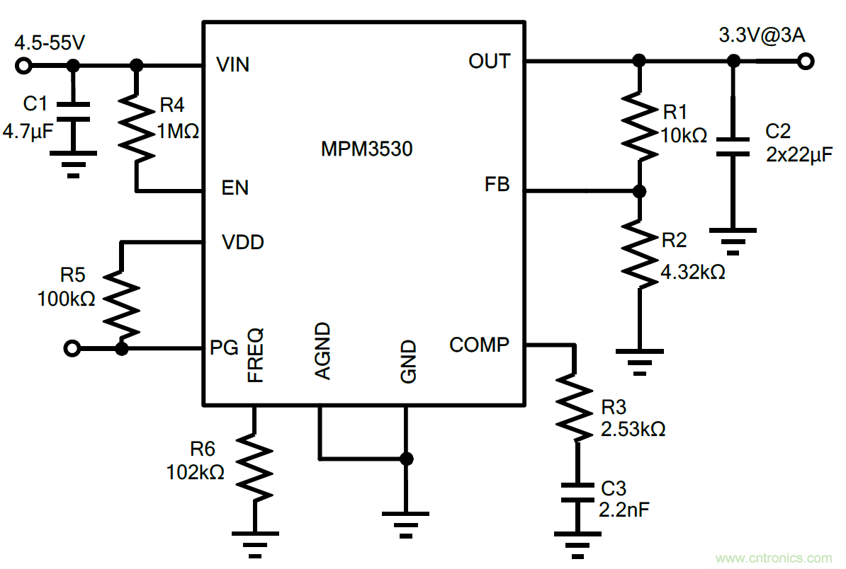
不稳定电源排障建议技术的验证 此示例中我们使用了两款MPS产品。其中,MPM3530是一款具有外部补偿网络的55V / 3A降压电源???,图8(a)为其典型应用示意图;MPQ4420是一款具内部补偿网络的36V / 2A同步降压稳压器,图8(b)为其典型应用示意图。

a) MPM3530典型应用示意图

b) MPQ4420典型应用示意图
图8: 典型应用示意图示例
我们通过MPM3530来展示在COMP引脚上添加大电容的有效性。在此示例中,补偿网络组件的选择使稳压器变得不稳定,具体为将图8(a)中的R3从2.53kΩ增加到16kΩ,稳压器变得不稳定。图9显示了MPM3530的瞬态响应及其波特图。输出上的大量振荡显示出较低的稳定性,波特图上仅2°的小PM也证实了其低稳定性。

图9:未调整补偿网络时,MPM3530的瞬态响应和波特图
图10显示了在COMP引脚上添加1µF电容后瞬态响应的变化。输出端的高振荡得到抑制,意味着稳定性得到了改善。波特图显示出BW如愿显著降低,而BW降低导致PM大幅增加,从而提高了稳定性。
然而,其稳定性的提高是以响应变慢为代价的,输出电压的稳定时长从300µs大幅增加到了2ms。而且还要注意,由于对负载变化的响应变慢,最大电压下冲增加至700mV,而图9中仅为15mV。

图10:在MPM3530的COMP引脚上添加大电容对稳定性的改善
如图8(b)所示,COMP引脚在具有内部补偿网络的稳压器(例如MPQ4420)中不可用。图11显示了在没有任何FB串联电阻的条件下, MPQ4420’s的瞬态响应(例如,图8(a)中的R3设置为0Ω)。负载转换期间输出电压的高振荡表明了较低的稳定性。从波特图中可以看到,BW为72kHz,而PM仅为11°。由于 MPQ4420’s默认开关频率为410kHz,因此BW必须限制在41kHz以下。

图11:没有FB串联电阻时,MPQ4420的瞬态响应和波特图
图12显示出,将R3从0Ω改为51kΩ,如何显著降低了瞬态响应期间的振荡。不出所料,引入FB串联电阻会下移幅度曲线,这意味着较低的BW和较高的PM。在这种情况下,带宽变为21kHz,而PM从11°改善为43.5°。

图12:连接FB串联电阻时,MPQ4420的瞬态响应和波特图
电源瞬态响应的进一步改善
尽管图12所示的输出具有较高的稳定性和更少的振荡,但PM仍低于60°的目标。进一步降低带宽不会对PM有任何额外的提升,并且会进一步降低响应时间。如前所述,较低的BW也会增加电压下冲的幅度。
我们可以使用一个附加调节器来改善PM,而不用牺牲BW造成稳压器响应速度降低。这种解决方案即采用前馈电容器(CFF)。
II型内部补偿网络不提供任何相位提升。如果需要提升相位,则在反馈网络上添加CFF(见图13)。CFF可以向补偿网络添加另一个零点,可以在不降低带宽的情况下提高PM。实际上,如果正确选择电容,则可以提高PM,同时也提高BW以实现更快的瞬态响应。

图13:带前馈电容的MPQ4420原理图
图14显示了具有19kΩFB串联电阻和220pF CFF的MPQ4420瞬态响应和波特图。如图所示,带宽增加至40kHz,恰好是开关频率的10%;而PM达到78°,也符合PM> 60°的目标。

图14:具有FB串联电阻和CFF的MPQ4420瞬态性能
如图14所示,输出电压只有一个下冲,这证明该器件具有良好的稳定性。而且,响应时间缩短至约60µs,下冲电压也降至仅8mV。
结论
本文探讨的快速技巧可以诊断和解决开关电源中的不稳定问题。针对具有内部补偿网络的稳压器和具有外部补偿网络的稳压器,提出了不同的稳定技术。通过将所建议的技术应用于MPS的MPM3530和MPQ4420。
免责声明:本文为转载文章,转载此文目的在于传递更多信息,版权归原作者所有。本文所用视频、图片、文字如涉及作品版权问题,请联系小编进行处理。
推荐阅读:




