【导读】本文将介绍高度集成的电子组件,这些组件构建,加上一些无源外部组件,将提供具有专业性能的SMPS电源。因为用于SMPS设计的集成解决方案的市场可用性非常广泛,所以将考虑选具有代表性的组件。
安森美半导体NCP101X
NCP101X是用于制造低成本,低待机功耗SMPS电源的完整解决方案,该电源在单片结构中集成了用于高电压的功率MOSFET和电流控制模式。实际上,NCP101X系列组件包括一个700V功率MOSFET和一个以固定频率工作的电流模式控制器。NCP101X系列提供PDIP-7或SOT-223封装,提供快速设置价格低廉且功能强大的开关电源所需的所有功能,包括软启动,频率抖动,短路保护,跳过周期,最大峰值电流设定点和动态自供电(无需辅助绕组)。与市场上其他单片解决方案不同,NCP101X在所有可用的开关频率(65、100、130 kHz)上产生的开关噪声大大降低。当电流设定值降至某个值以下时(例如,当负载吸收降低时),设备会自动进入跳过循环模式,从而即使在吸收低的情况下也能确保高效率值。因为这种情况发生在最大峰值的大约四分之一处,所以不会产生噪音。典型的设备应用包括用于充电器,电源,低功率AC / DC适配器。图1显示了该集成式开关调节器的典型应用示例。

图1:NCP101X的典型应用
图2显示了基于NCP101X的一个完整的反激式转换器的原理图,该转换器能够从通用输入电压开始提供约6.5 W的输出功率。此SMPS电源的实现具有非常紧凑的尺寸,在输入电压V IN = 100 V AC和输出功率P OUT = 6.5 W时,效率为75.7%;在输入电压V IN = 100时,效率为75.7%。V AC和输出功率P OUT = 6.5W。

图2:基于NCP1012的反激转换器
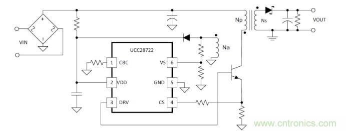
德州仪器(TI)UCC28722
TI的UCC28722反激式控制器可通过恒定电压(CV)和恒定电流(DC)进行操作,从而提供输出电压的隔离和调节,而无需光输出耦合。该设备处理来自主电源开关和辅助反激绕组的信息,以提供对输出以及负载电压和电流的精确控制。UCC28722器件中实现的控制算法可获得很高的运行效率值,能够满足或超过适用的标准。与双极晶体管电源开关的输出接口可实现低成本转换器。控制器的最大开关频率为80 kHz,并始终保持对变压器中初级峰值电流的控制。过电压,过电流,欠压?;すδ苡兄诒3值缏分凶榧难沽Υτ谑芸刈刺?。
UCC28722还允许您通过使用外部电阻来对电缆中的压降进行补偿编程。应用包括适用于消费类电子产品,智能手机,平板电脑,相机,电视电源,计算机和家电的USB兼容适配器和充电器。在低功率负载下运行时,该器件通过使用低于28 kHz的开关频率来降低电流吸收。初级侧控制可实现准确的电压和恒定电流调节,快速的动态响应以及故障?;?。可以通过简单,低成本和低组件数的设计过程创建一个完整的充电解决方案。该设备使用从辅助绕组(VS)感测获得的信息来检查输出电压,而无需光耦或TL431等电压基准。这方面减少了组件的数量,并使项目更加经济和高效。UCC28722基于反激式拓扑结构,设计用于输入电压范围为85 V的AC / DC适配器和充电器AC(rms)至265 V AC(rms)。为了在整个输入电压范围内保持输出电流的调节,转换器的设计应使其在满载条件下的工作尽可能接近f MAX。

图3:UCC28722简化的应用图
ADI LT8310
LT8310是一个易于使用的正向转换器控制器,它从一个内部稳压的10V电源驱动一个N沟道MOSFET的栅极。该设备使用单个电源变压器即可产生稳定,稳定且电隔离的输出。通过光耦合器(隔离)或直接布线(非隔离)增加输出电压反馈后,电流模式调节功能被激活,从而提高了输出电压和负载响应的精度。选择变压器绕组比率的灵活性使得无需使用极限占空比即可实现降压或高升压比。为了优化效率,性能或外部组件的尺寸,可以在100 kHz至500 kHz之间设置开关频率。用户可编程的?;すδ馨嗍邮淙氲缪梗║VLO和OVLO)和开关电流。LT8310的软启动功能有助于保护变压器免受磁通饱和的影响。基于LT8310的电源用于许多领域,例如工业,汽车,国防,电信以及隔离和非隔离的DC / DC转换器。在图4中,我们可以观察到基于LT8310的正激转换器的方案。

图4:基于LT8310的正激转换器
正激转换器的拓扑结构是从降压转换器的拓扑结构派生而来的,它包括一个变压器,一个由初级侧上的PWM信号控制的开关晶体管,开关,一个电感和一个次级侧的电容器侧,如图5所示。位于次级侧的开关可以是非同步(二极管),同步(MOSFET)或其组合。该变压器为隔离的应用提供电流隔离。

图5:正激转换器的原理图
推荐阅读:




