【导读】图1所示电路是一个完全隔离式低功耗pH传感器信号调理器和数字化仪,并且带有自动温度补偿以实现高精度。该电路可为0至14范围内的pH值提供精度为0.5%的读数,无噪声代码分辨率大于14位,适用于多种工业应用,如化工、食品加工、水处理、污水分析等。

图1. pH传感器电路图(简化原理图: 未显示所有连接和去耦)
该电路支持众多内部电阻超高(范围从1 MΩ至数GΩ)的pH传感器,其数字信号和电源隔离设计使其免受恶劣工业环境中常见的噪声和瞬变电压的影响。
电路描述
pH测量的基本原理
pH值是衡量水溶液中氢离子和氢氧化物离子相对量的一项指标。就摩尔浓度来说,25°C的水含有1 × 10−7摩尔/升氢离子,氢氧化物离子浓度与此相同。中性溶液指氢离子浓度正好等于氢氧化物离子浓度的溶液。pH值是表示氢离子浓度的另一种方式,定义如下:
因此,如果氢离子浓度为1.0 × 10−2摩尔/升,则pH值为2.00。
pH电极是许多工业所使用的电化学传感器,但对水处理和污水工业具有特别重要的意义。pH探针由一个玻璃测量电极和一个参考电极构成,类似于一块电池。当把探针置于溶液中时,测量电极产生一个电压,具体取决于溶液中氢的活性,然后将该电压与参考电极的电位进行比较。随着溶液酸性的增强(pH值变低),玻璃电极电位相对于参比电极阳性增强(+mV);随着溶液碱性的增强(pH值变高),玻璃电极电位相对于参比电极阴性增强(-mV)。这两个电极之差即为测得电位。在理想情况下,典型的pH探针在25°C下会产生59.154 mV/pH单位,用能斯脱方程表示为:

其中:
E = 氢电极电压,活性未知
α = ±30 mV,零点容差
T = 环境温度(单位:°C)
n = 1(25 °C),价(离子上的电荷数)
F = 96485库仑/摩尔,法拉第常数
R = 8.314 伏特-库仑/°K摩尔,阿伏加德罗氏数
pH = 未知溶液的氢离子浓度
pHISO = 7,参比氢离子浓度
方程表明,产生的电压取决于溶液的酸度和碱度,并以已知方式随氢离子活性而变化。溶液温度的变化会改变其氢离子的活性。当溶液被加热时,氢离子运动速度加快,结果导致两个电极间电位差的增加。另外,当溶液冷却时,氢活性降低,导致电位差下降。根据设计,在理想情况下,当置于pH值为7的缓冲溶液中时,电极会产生零伏特电位。
关于pH理论的一本不错的参考书是《pH理论与实践》(出版社:Radiometer Analytical SAS;出版地点:VilleurbanneCedex,法国)。
电路细节
该设计为带温度补偿的pH传感器提供了一种整体解决方案。有三个重要的电路级:pH探针缓冲器、ADC和数字及电源隔离器,如图1所示。
AD8603,是一款精密微功耗(最大值50 μA)及低噪声(22 nV/√Hz)CMOS运算放大器,配置为连接AD7793通道之一输入的缓冲器。AD8603的典型输入偏置电流为200 fA,为高内部电阻pH探针提供了一种有效的解决方案。
pH检测和温度补偿系统基于AD7793,24位(Σ-Δ)ADC。它有三个差分模拟输入和一个片内低噪声、可编程增益放大器(PGA),其范围为单位增益至128。AD7793的最大功耗仅为500 μA,适用于任何低功耗应用。有一个低噪声、低漂移内部带隙基准电压源,而且也可采用一个外部差分基准电压。输出数据速率可通过软件编程设置,可在4.17 Hz至470 Hz的范围内变化。
ADuM5401(四通道数字隔离器,集成DC-DC转换器)提供微控制器与AD7793数字线路之间的数字信号和电源隔离功能。利用iCoupler芯片级变压器技术,能够隔离逻辑信号和DC/DC转换器中的电源反馈路径。
pH传感器接口缓冲器
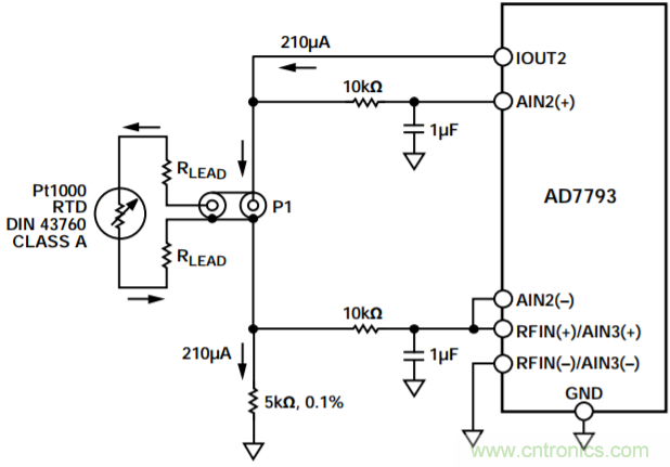
典型的pH探针电极由玻璃制成,可形成极高的电阻,范围从1 MΩ到1 GΩ不等,充当与pH电压源串联的电阻,如图2所示。

图2. 连接ADC的pH传感器和缓冲器接口(简化原理图: 未显示所有连接、RTD和去耦。)
流过该串联电阻的缓冲放大器偏置电流会给系统带来失调误差。为使电路与该高源电阻隔离开来,在这种应用中,需要一个高输入阻抗、超低输入偏置电流的缓冲放大器。AD8603用作该应用的缓冲放大器,如图2所示。AD8603的低输入电流可以最大限度地减少流过电极电阻的偏置电流所产生的电压误差。
就25°C下串联电阻为1 GΩ的pH探针来说,对于200 fA典型输入偏置电流,失调误差为0.2 mV (0.0037 pH)。即使在1 pA的最大输入偏置电流下,误差也只有1 mV。
10 kΩ/1 µF低通噪声滤波器针对缓冲放大器输出的截止频率为f= 1/2πRC,即16 Hz。
必须利用防护、屏蔽、高绝缘电阻支柱以及其他此类标准皮安方法,以最大限度地减少AD8603缓冲器高阻抗输入端的泄漏。
ADC通道1配置,pH传感器
该级涉及测量pH电极产生的小电压。表1展示了一个典型pH探针的技术规格?;谀芩雇逊匠?,来自探针的满量程电压范围为±414 mV (±59.14 mV/pH) (25°C)至±490 mV (±70mV/pH)(80°C)。
表1. 典型pH探针的技术规格

在读取pH探针输出电压时,ADC采用外部1.05 V基准电压源,增益配置为1。满量程输入范围为±VREF/G = ±1.05 V,来自pH探针的最大信号为±490 mV (80°C)。
由于传感器的输出是双极性的,并且AD7793采用单电源供电,因此,pH探针产生的信号应偏置到地以上,以使其处于ADC的可接受共模范围之内。该偏置电压产生的方式是,将210 µA IOUT2电流注入5 kΩ 0.1%电阻,如图2所示。结果产生1.05 V共模偏置电压,这同时充当ADC基准电压。
ADC通道2配置,RTD
ADC的第二通道监控在RTD上产生的电压,该RTD由AD7793的IOUT2电流输出引脚驱动。210 μA激励电流驱动由RTD和精密电阻(5 kΩ, 0.1%)构成的串联组合。(参见图1)。
纯铂的温度系数为0.003926 Ω/Ω/°C。根据DIN Std. 43760-1980和IEC 751-1983标准,工业RTD的正常系数为0.00385 Ω/Ω/°C。RTD的精度通常以0°C为基准。DIN 43760标准认可两个类,如表2所示,ASTM E–1137标准认可两个级,如表3所示。
表2. DIN-43760的标准RTD精度

表3. ASTM E-1137的标准RTD精度

RTD电阻值的计算公式为:
RTD电阻 = RTD0
(1 + T α)
其中:
RTD电阻 = T下的电阻值
RTD0= 0°C下的电阻值
T = 环境温度
α = 0.00385 Ω/Ω/°C,DIN Std 43760-1980和IEC 751-1983定义的温度系数
RTD电阻在0°C (1000 Ω)至100°C (1385 Ω)范围内变化,产生的电压信号范围为210 mV至290 mV,激励电流为210 µA。
精密5 kΩ电阻产生作为外部基准电压源的1.05 V电压。当增益为1时,模拟输入范围为±1.05 V (±VREF/G)。该架构形成一种比率式配置。 激励电流值的变化不会影响系统精度。
尽管100 Ω Pt RTD十分常见,也可指定其他电阻(200 Ω、500 Ω、1000 Ω等)和材料(镍、铜、镍铁)。本应用使用一个1 kΩ DIN 43760 A类RTD,用于实现pH传感器的温度补偿功能。 1000 Ω RTD对线路电阻误差不如100 Ω RTD敏感度。
采用一条2线连接,如图3所示。在RTD引脚上施加恒定电流,同时测量通过RTD本身的电压。测量器件是AD7793,该器件表现出高输入电阻和低输入偏置电流。该方案的误差源是引脚电阻、AD7793所产生恒定电流源的稳定性以及输入放大器中的输入阻抗和/或偏置电流及相应的漂移。

图3. 2线铂RTD连接(简化原理图:未显示所有连接和去耦)
消除线路电阻误差的另一种可能性是3线RTD配置,详见电流笔记CN-0287。
输出编码
任一通道上输入电压的输出代码为:

其中:
AIN为模拟输入电压。
GAIN为仪表放大器设置。
N = 24
EVAL-SDP-CB1Z系统演示平台板和PC处理AD7793输出的数据。
数字和电源隔离
ADuM5401隔离ADC数字信号,同时为电路提供经隔离稳压的3.3 V电源。ADuM5401 (VDD1)的输入应在3.0 V和3.6 V之间。要注意ADuM5401的布局,以尽量减少EMI/RFI问题。有关更多详情,请参考AN-1109应用笔记:iCoupler器件的辐射控制建议。
系统校准
AD7793的AIN3(+)输入用于测量精密5 kΩ 0.1%电阻上的电压降。为了精确测量RTD电阻,必须考虑IOUT2电流的±5%变化范围。在此基础上,将该电压除以5 kΩ,从而求得IOUT2确切电流值。RTD电阻则通过用RTD中的电压除以IOUT2确切电流值来计算。
利用如图4所示两点校准程序来校准EVAL-CN0326-PMDZ评估软件中的pH计。

图4. 评估软件校准设置窗口
用户需要至少使用两种缓冲溶液,其中,用一种值为pH-7的中性pH缓冲溶液来消除pH探针和系统导致的失调。中性缓冲溶液可以用来设置第一个校准点。第一种缓冲溶液的pH值取决于需要测量的溶液的pH值。在测量碱性基液时,可以使用pH-10缓冲溶液;在测量酸性溶液时,可使用pH-4缓冲溶液。为了提高测量的精度,可以实施三点校准。其方法是在第2步和第3步使用两组不同的缓冲溶液,如图4所示,其中,pH-7溶液用来消除失调。
软件包括NIST推荐的缓冲溶液清单。清单中描述的每种缓冲溶液都有自己的温度系数,范围在0°C至95°C之间,可以在Radiometer Analytical出版的《pH理论与实践》一书中找到。软件利用该表将来自pH探针的mV输入关联至与读取自RTD传感器的温度读数相对应的正确pH值,并利用线性插值法来填充表中空白。用户可以选择通过单击如图4
所示绿色按钮,使能/禁用连续温度补偿选项。
用于pH传感器校准的缓冲溶液在市场中很常见。也可使用NIST认证的其他pH参比溶液来校准。由于市场上有多种缓冲溶液可供选择,因此,软件同时为用户提供了一个选项,可以使用所需要的NIST认证pH参比溶液进行校准,如图4所示。
软件同时还为用户提供了一个使用其他RTD电阻值的选项,但其默认值设为1000 Ω。
系统噪声考虑因素
如果输出数据速率为16.7 Hz且增益为1,则AD7793的rms噪声等于1.96 μV(噪声折合到输入端,来自AD7793数据手册)。峰峰值噪声等于:
6.6 × RMS 噪声 = 6.6 × 1.96 µV = 12.936 µV
如果pH计的灵敏度为59 mV/pH,则pH计能测量的无噪声分辨度pH水平为
12.936 μV / (59 mV/pH) = 0.000219 pH
其中只包括AD7793的噪声贡献。实际系统结果见下一节。
测试数据与结果
全部数据捕获操作都通过CN0326 LabVIEW评估软件实现。用一个Yokogawa GS200精密电压源来模拟pH传感器的输入。通过以1 mV增量在−420 mV至+420 mV范围内扫描精密电压,EVAL-CN0326-PMDZ能根据用户自定义的校准选项捕获数据。
AD8603缓冲器和AD7793在实际系统中的峰峰值噪声的确定方法是,短接pH探针BNC连接器,并采集1000个采样。如图5中所直方图所示,代码分布约为500个代码,相当于峰峰值噪声为31.3 µV,等效pH读数分布为0.00053 pH峰峰值。

图5. 输出代码分布直方图(AD7793输入引脚短接在一起)
测试系统时将三个不同电阻与ADC输入串联,以仿真高阻抗玻璃电极的不同阻抗。同时对系统进行了校准,结果得到60 mV/pH。据图6,线性误差随仿真玻璃电极阻抗的增加而增加。图6同时显示,在整个仿真pH输出电压范围内,对于200 MΩ的pH探针阻抗,线性误差小于0.5%。

图6. pH传感器仿真输出电压(及关联线性误差图)与ADC输出pH读数的关系(所示探针电阻为1 MΩ、100 MΩ和200 MΩ)
测试数据以图7所示评估板采集。针对该系统的完整文档可以在CN-0326设计支持包中找到。

图 7. EVAL-CN0326-PMDZ板的照片
常见变化
其他合适的ADC有AD7792和AD7785,这两款器件具有与AD7793相同的特性组合, 但AD7792为16位ADC,AD7785为20位ADC。
AD8607缓冲放大器采用8引脚MSOP封装。这是一款双通道微功耗轨到轨输入/输出放大器,与AD8603属于同一系列。ADuM5401的其他系列包括多种通道配置,如ADuM5402/ADuM5403 /ADuM5404,同时提供4个独立隔离通道。
电路评估与测试
本电路采用EVAL-CN0326-PMDZ电路板、EVAL-SDP-CB1Z系统演示平台(SDP)评估板和SDP-PMD-IB1Z(一款针对EVAL-SDP-CB1Z的PMOD转接板)。SDP和SDP-PMD-IB1Z板具有120引脚的对接连接器,可以快速完成设置并评估电路性能。为了使用SDP-PMD-IB1Z和SDP评估EVALCN0326-PMDZ板,通过一个间距为100密尔、面积为25平方密尔的标准直角引脚-接头连接器把EVAL-CN0326-PMDZ连接至SDP-PMD-IB1Z。
设备要求
需要以下设备:
• 带USB端口的Windows® XP、Windows® Vista(32位)或Windows® 7(32位)PC
• EVAL-CN0326-PMDZ电路评估板
• EVAL-SDP-CB1Z电路评估板
• SDP-PMD-IB1Z SDP转接板
• CN-0326评估软件
• 电源: 6 V壁式或同等电源适配器
• Yokogawa 2000精密直流电源或等效电源
开始使用
将CN-0326评估软件光盘放进PC的光盘驱动器,加载评估软件。打开“我的电脑”,找到包含评估软件光盘的驱动器,打开Readme文件。按照Readme文件中的说明安装和使用评估软件。
设置
CN0326评估套件包括一张光盘,其中含有自安装软件。该软件兼容Windows® XP (SP2)和Vista(32位和64位)。如果安装文件未自动运行,您可以运行光盘中的setup.exe文件。请先安装评估软件,再将评估板和SDP板连接到PC的USB端口,确保PC能够正确识别评估系统。
1. 光盘文件安装完毕后,按照“电源配置”部分所述为SDP-PMD-IB1Z评估板接通电源。把SDP板(通过连接器A)接至SDP-PMD-IB1Z评估板,然后用随附电缆将其接至用于评估的PC的USB端口。
2. 将EVAL-CN0326-PMDZ的12引脚直角公引脚接头连接至SDP-PMD-IB1Z的12引脚直角母引脚接头。
3. 在运行图9所示程序之前,将pH探针的BNC端子和RTD传感器连接至EVAL-CN0326-PMDZ的端子插孔中。
4. 在接好并打开所有外设和电源之后,在图9所示图形用户界面上单击Connect(连接)。当PC成功检测到评估系统时,即可使用图9所示软件对EVAL-CN0326-PMDZ电路板进行评估。
功能框图
测试设置的功能框图如图8所示。该测试设置应按图中所示方式连接。主软件窗口的屏幕截图如图9所示。

图8. pH传感器测试设置功能框图

图9. 评估软件主窗口
电源配置
SDP-PMD-IB1Z必须采用6 V直流电源,其跳线JP1应设为3.3 V,用于驱动EVAL-CN0326-PMDZ。
测试
用Agilent E3631A和Yokogawa GS200精密电压来仿真传感器输出。Yokogawa的负端子连接至pH传感器所用ADC的负端子。正端子与电阻串联,接至ADC的正端子,如图8所示。Yokogawa产生±420 mV电压,然后仿真pH传感器输出,随后改变串联电阻值,以仿真pH探针的玻璃电极的阻抗,如图8所示。
用CN-0326评估软件来捕获来自EVAL-CN0326-PMDZ电路板的数据,所用设置如图8所示。有关软件使用方法的详细信息可在CN-0326软件用户指南中找到。
推荐阅读:





