【导读】肤阻抗是透皮给药的一个关键变量。该阻抗十分复杂,依年龄、种族、体重、运动水平和其它因素而有所不同,并与频率有关,难以模拟。动态测量皮肤阻抗为实现最佳给药提供了一种准确而实用的解决方案。
给药是药物行业发展最快的领域之一,各大制药公司都在积极开发替代注射的给药方式??诜?、外用、吸入式、纳米技术和透皮给药系统等都是目前的热门研究领域。透皮给药是一种透过病人皮肤的无创输送药物方法,药物通过两种途径穿透皮肤?;げ悖罕欢栈蛑鞫浮?/div>
透皮贴片是最常见的被动给药方法之一。它贴在病人的皮肤上,可安全舒适地将一定剂量的药物在一定的时间内输送给病人。药物通过皮肤吸收进入血液。尼古丁贴片是最典型的例子,其它常见应用包括晕车药、激素替代疗法和节育避孕。被动给药的缺点主要有两个:一是药物吸收的速度取决于皮肤阻抗,二是只有少数药物能够以合理的速率渗透皮肤?;げ恪R虼?,大量研究都集中在主动透皮给药。主动方法包括:利用超声能量加速药物扩散,利用RF能量建立穿过角质层(表皮外层)的微通道,以及离子渗透法。

图1. 离子渗透法
离子渗透法利用电荷使药物主动穿透皮肤进入血液。该装置由含有带电药物分子的两个腔室组成。带正电荷的阳极排斥带正电荷的化学物质,带负电荷的阴极排斥带负电荷的化学物质。两个腔室之间形成的电磁场使药物以受控方式主动穿透皮肤。
皮肤阻抗是透皮给药的一个关键变量。该阻抗十分复杂,依年龄、种族、体重、运动水平和其它因素而有所不同,并与频率有关,难以模拟。动态测量皮肤阻抗为实现最佳给药提供了一种准确而实用的解决方案。
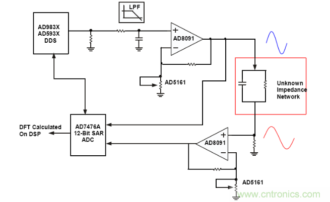
可以利用电阻、电容和电感阻抗随频率而发生不同变化的情况,借助阻抗频谱准确分析人体皮肤等复杂阻抗。当频率提高时,电阻的阻抗保持不变,电容的阻抗减小,电感的阻抗则增大。用已知交流波形激励一个测试阻抗可以确定未知阻抗的阻性、容性和感性成分。 直接数字频率合成器 (DDS) 具有灵活的相位、频率、幅度、扫描能力和可编程能力,非常适合用于激励未知阻抗。嵌入式数字信号处理和增强的频率控制,使这些器件能够产生合成的模拟或数字频率步进波形。图2显示了一个简单阻抗分析仪的框图。完整 的低功耗、75 MHz DDS AD9834 产生交流波形,高速轨到轨运算放 大器AD8091对其进行滤波、缓冲和放大。另一个 AD8091 缓冲响应 信号,并将其放大以匹配12位、1 MSPS逐次逼近型ADC AD7476A 的输入范围。

图2. 简单阻抗分析仪
不过,在这一简单信号链的背后,隐藏着一些挑战。首先,ADC必须在频率范围内对激励和响应波形进行同步采样,以便维持相位信息。优 化这一过程对于整体性能至关重要。此外,其中涉及到许多分立元件,各种不同的容差、温度漂移和噪声将使测量精度下降,特别是处 理小信号时。
AD5933 12位、1 MSPS集成阻抗转换器网络分析仪将DDS波形发生器 和SAR ADC集成在单芯片上,可解决上述难题,如图3所示。

图3. AD5933功能框图
AD5933的输出阻抗为数百欧姆,具体取决于输出范围。该阻抗可能 会覆盖未知阻抗,因此使用运算放大器 AD8531 来缓冲信号,如图4所示。请注意,AD5933的接收端内部偏置到VDD/2,因此必须将该同一 电压施加于外部放大器的同相端,以防发生饱和。出于安全起见,所有激励电压和电流在施加于人体组织之前,都需要经过信号调理、衰减和滤波。

图4. 低阻抗测量配置
推荐阅读:





