【导读】LTC3883是一款单相同步降压型DC/DC控制器,整合了同类最佳的模拟DC/DC控制器与完整的数字电源管理功能部件及高精度数据转换器,能实现前所未有的性能和控制水平。而本文将介绍基于LTC3883的数字电源设计。
LTC3883是一款单相同步降压型DC/DC控制器,其具有一个PMBus接口(用于数字控制和监视)和集成型MOSFET栅极驱动器。LTC3883控制器既可独众工作,也可与支持PMBus的其他凌力尔特器件一起工作于数字式管理系统中。
LTC3883具有以下特点:
●4.5V至24V输入电压范围和0.5 V至5.5V输出电压范围
●在40℃至125℃的工作温度范围内实现了士0.5%的输出电压精确度
●PMBus——提供了可编程电压、电流限值、排序、裕度调节、OV/UV门限、频率同步和故障记录功能
●遥测回读包括VIN , IIN , VOUT , IOUT ,温度和故障
●外部分压器用于设定芯片地址、开关频率和输出电压
●输入电流检测和电感器DCR自动校准
一、具IIN检测功能的1.8V/30A单相数字电源
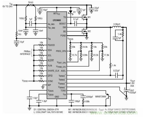
图1示出了一款具有电感器DCR电流检测功能的7V至14V输入、1.8V/30A输出应用电路。为改善DCR电流检测的精确度,LTC3883检测电感器温度并补偿DCR的Tc。这种方法可确?;囟恋缌骱凸飨拗档木范?。LTC3883的控制环路采用峰值电流模式控制,可提供快速瞬态响应。图2示出了一个10A负载阶跃瞬变的典型波形。
LTC3883具有通过一个与降压转换器的输入侧相串联的电阻器(如图1所示的5mΩ检测电阻)进行输人电流检测的功能。检测电压由LTC3883的16位内部ADC转换为一个功率级输入电流。内部检测电阻器负责在VIN 上检测芯片的电源电流,因此它能够提供芯片和功率级的输入电流测量。

图1:具IIN检测功能的1.8V/30A单相数字电源

图2:一个10A负载阶跃的瞬态性能

图2:一个10A负载阶跃的瞬态性能
二、电感器DCR 自动校准
传统电感器DCR 电流检测的问题是DCR 的容差最大可达±10%,因而极大地限制了电流回读精确度。为解决这一问题,LTC3883 采用了一种专有的电感器DCR 自动校准功能。图3 示出了该电路的简化示意图。

图3:DCR 自动校准
LTC3883 可准确地测量输入电流(IIN)和占空比(D),并根据下面的关系式对实际的DCR 值进行校准:DCRCALIBRATED=VCS·D/IIN
利用这种自动校准方法,可将输出电流回读精确度控制在3% 以内,这与电感器DCR 容差无关。
[page]
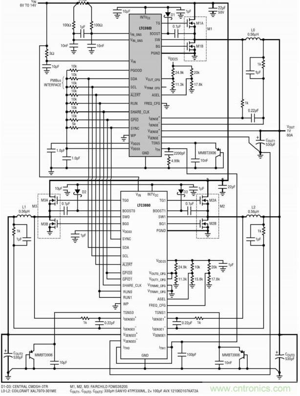
三、1.2V/60A 三相数字电源
LTC3883 具有一个模拟电流控制环路,这使其非常适合于多相(PolyPhase)操作。图4 示出了三相单输出电路的一个例子,其将一个LTC3883 和一个LTC3880用于7V 至14V 输入、1.2V/60A 输出应用。LTC3880 是一款具数字电源系统管理功能的两相同步降压控制器。这两颗芯片之间的互连简单明了。请注意一下LTC3883 的输入电流检测电阻器怎样用来检测所有三相的总输入电流。
图5 示出了针对一个负载阶跃瞬变的动态均流。所有三相可均匀地分享电流。

图4:具IIN检测功能的1.OV/60A三相数字电源

图5:三相电源针对一个30A负载阶跃的瞬态性能
所有的数字电源管理功能皆可由基于PC的软件LTpowerPlay来控制,该软件可兼容凌力尔特所有的数字电源产品。借助LTpowerPlay,设计人员就能轻而易举地设置和控制整个电源系统,而无需编写一行代码。无论是配置总线上的任何芯片,还是查验系统状态、读取遥测数据、检查故障状态和控制电源排序,均能轻松完成。
五、结论
LTC3883整合了一个同类最佳的模拟DC/DC控制器与完整的数字电源管理功能部件及高精度数据转换器,能实现前所未有的性能和控制水平??山喔鯨TC3883与其他的凌力尔特PMBus产品配合使用,以优化多轨数字电源系统。功能强大的LTpowerPlay软件简化了复杂电源系统的开发。LTC3883可用于电信、计算、数据存储和其他应用领域。
相关阅读:
利用同步降压DC-DC稳压器实现反相电源的设计
http://www.5r3h.cn/power-art/80021033
实例讲解:基于LTM4620的电源稳压器设计
http://www.5r3h.cn/power-art/80020876
选择低EMI电源需要了解的几大要素
http://www.5r3h.cn/power-art/80020943





